汇泉基金高管变更:督察长寻卫国转任副总经理 新任张强为督察长
分类二
2025年01月26日 15:20 68
admin
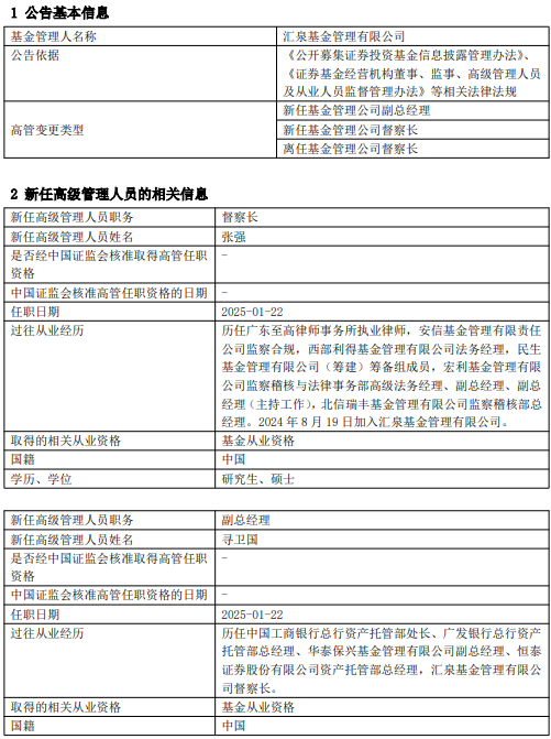
近日,汇泉基金发布高级管理人员变更公告,新任张强为督察长,督察长寻卫国因工作调整转任副总经理,任职日期2025-01-22。
张强,历任广东至高律师事务所执业律师,安信基金管理有限责任公司监察合规,西部利得基金管理有限公司法务经理,民生基金管理有限公司(筹建)筹备组成员,宏利基金管理有限公司监察稽核与法律事务部高级法务经理、副总经理、副总经理(主持工作),北信瑞丰基金管理有限公司监察稽核部总经理。2024 年 8 月 19 日加入汇泉基金管理有限公司。
寻卫国,历任中国工商银行总行资产托管部处长、广发银行总行资产托管部总经理、华泰保兴基金管理有限公司副总经理、恒泰证券股份有限公司资产托管部总经理,汇泉基金管理有限公司督察长。


汇泉基金于2020年6月注册成立于北京市通州区,注册资本1亿元人民币。公司核心合伙人金融从业平均年限在20年以上,且具备大型公募基金公司丰富的管理经验。公司股权结构如下,杨宇、梁永强持股分别为55.30%、30.00%,北京溪泉企业管理中心(有限合伙)、上海沛泉企业管理中心(有限合伙)、上海澹泉企业管理中心(有限合伙),持股比例分别为4.90%、4.90%、4.90%。截至2024年四季度末,资产管理23.7亿元。

公司主要人员:


相关文章

最新留言