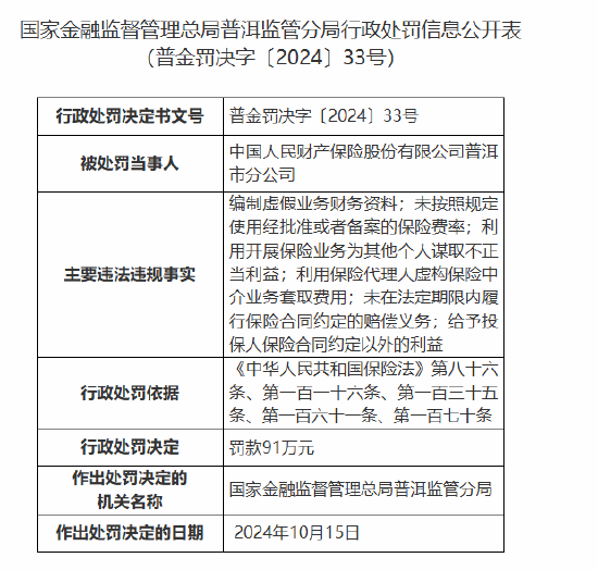
人保财险普洱市分公司被罚91万元:因编制虚假业务财务资料等违法违规行为
分类二
2024年10月28日 19:40 96
admin
10月28日金融一线消息,国家金融监督管理总局普洱监管分局行政处罚信息公开表显示,中国人民财产保险股份有限公司普洱市分公司因六项违法违规行为,被罚款91万元。罚单显示违法违规事实如下:编制虚假业务财务资料;未按照规定使用经批准或者备案的保险费率;利用开展保险业务为其他个人谋取不正当利益;利用保险代理人虚构保险中介业务套取费用;未在法定期限内履行保险合同约定的赔偿义务;给予投保人保险合同约定以外的利益。
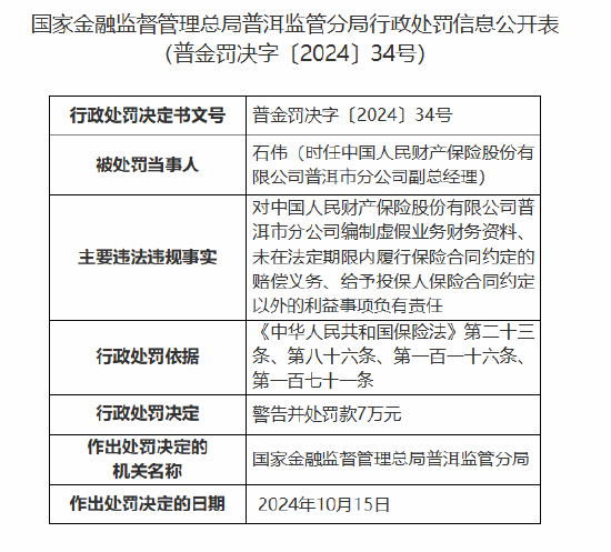
石伟(时任中国人民财产保险股份有限公司普洱市分公司副总经理)对中国人民财产保险股份有限公司普洱市分公司编制虚假业务财务资料、未在法定期限内履行保险合同约定的赔偿义务、给予投保人保险合同约定以外的利益事项负有责任,被警告并罚款7万元。


相关文章

最新留言