首页
分类一
分类二
分类三
首页
分类二
文章正文
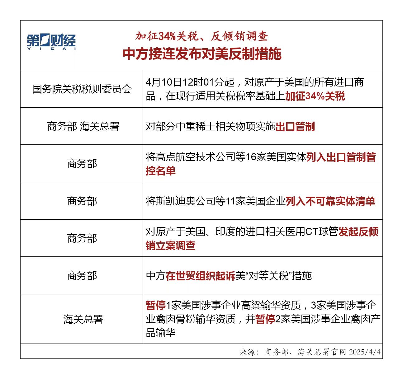
加征34%关税、反倾销调查……中方接连发布对美反制措施
分类二
2025年04月04日 22:20
41
admin
一图看懂>>
上一篇
从化网站权重优化策略,提升网站排名,抢占市场先机
下一篇
SEO优化之提升网站权重,策略与实践
相关文章
最新文章
后宫升级攻略游戏小说
战神4攻略游戏推荐
日服体验游戏攻略
收集物资类游戏攻略
夜店蹦迪游戏攻略
大宁买房攻略游戏推荐
去月球剧情游戏攻略
小熊消消乐游戏攻略
沙漠的试炼游戏攻略
怪谈漫画故事游戏攻略
«
2026年4月
»
一
二
三
四
五
六
日
1
2
3
4
5
6
7
8
9
10
11
12
13
14
15
16
17
18
19
20
21
22
23
24
25
26
27
28
29
30
标签列表
游戏通关攻略
(53)
快速通关攻略
(43)
网站优化
(28)
SEO优化
(78)
SEO
(26)
SEO策略
(43)
策略
(53)
SEO优化策略
(26)
网站搭建
(48)
技巧
(32)
挑战
(29)
通关攻略
(372)
通关秘籍
(67)
秘籍
(27)
"通关攻略"
(118)
攻略
(131)
游戏攻略
(307)
过关攻略
(39)
快速通关
(57)
通关
(78)
快速通关秘籍
(31)
关卡攻略
(64)
通关技巧
(32)
"通关秘籍"
(26)
游戏策略
(27)
最新留言
不是活着好没意思,是穷着好没意思。
如果吃亏是福的话,那我可能早就福如东海了。
不是你的发际线在后退,是你的人生在前进。
我希望你早上叫我,「宝~早安」,而不是「早~保安」…
最新留言