明天,“重磅利好”要来了
来源:证券市场周刊市场号
近日,A股市场再次进入震荡整理期,不过部分板块仍表现亮眼,如与华为有关的多只概念股出现了强势涨停,它们或涉及海思芯片硬件端,或涉及鸿蒙软件端。
市场资金当前档口期锚定华为概念,可以说是多个重大因素共振的结果,如明后天(3月20日、21日),将会迎来华为的重量级大会等。如今,很多华为概念股股价已经开始启动(名单可见文内表1),作为一个新的轮动主线,华为产业链的投资机会已经来了。
与华为有关的多个概念联动上涨
科技板块轮番上涨的市场现象仍在持续,除了之前的AI医疗、AI智能体、算力、人形机器人等,又一个重磅题材来了,即华为海思。
3月17日,华为海思板块上涨了超3%,创2023年9月以来新高;3月18日,该板块继续冲高,盘中一度最高上涨近1%。拉长周期来看,该板块自1月中旬即开始启动反弹,至今已经累计上涨了26%(见附图)。

华为海思概念股如力源信息、智立方、深圳华强等一众公司都在近日出现了强劲上涨。
事实上,与华为有关的多个板块题材都在近日迎来了强势表现,除了华为海思,还包括华为算力、华为鸿蒙、华为汽车等,其中,华为汽车板块也在近日创出了新高。
2024年下半年,上述华为题材曾同样获得市场密切关注,A股当时一度进入“华为时间”。就目前来看,“华为时间”能否继续成为市场焦点呢?
海思等华为概念强势上涨背后可以说与多个刺激因素有关,其中一个重要驱动因素是华为的海思芯片。消息显示,近日,在中国信息安全评测中心公告的安全可靠测评结果中,华为海思麒麟X90 CPU芯片获得安全可靠等级测评II级认证。这是该款芯片首次亮相,不仅显示华为在PC处理器领域的最新成果,更是国产替代背景下国产芯片技术实力的体现。
另外,华为方面此前透露称,3月将发布一款“别人想不到的产品”。3月17日有最新消息显示,此前华为官宣的“想不到的产品”将是一款手机产品,“但又不只是手机。”据悉,这将会是一款全新形态及屏幕比例的手机,将于3月20日正式发布。
本周,华为相关重要会议将至,市场对华为概念股的关注与该因素也不无关联。如3月20日,有Pura先锋盛典及鸿蒙智行新品发布会,届时将发布首款搭载原生鸿蒙正式版的手机;华为昇腾人工智能伙伴峰会将于3月21日举行;华为中国合作伙伴大会-鲲鹏伙伴产业峰会2025同样将于3月20日~21日举办。上述会议将涉及华为有关电子产品终端、一体机、最新创新成果等。
这些公司进入华为“朋友圈”
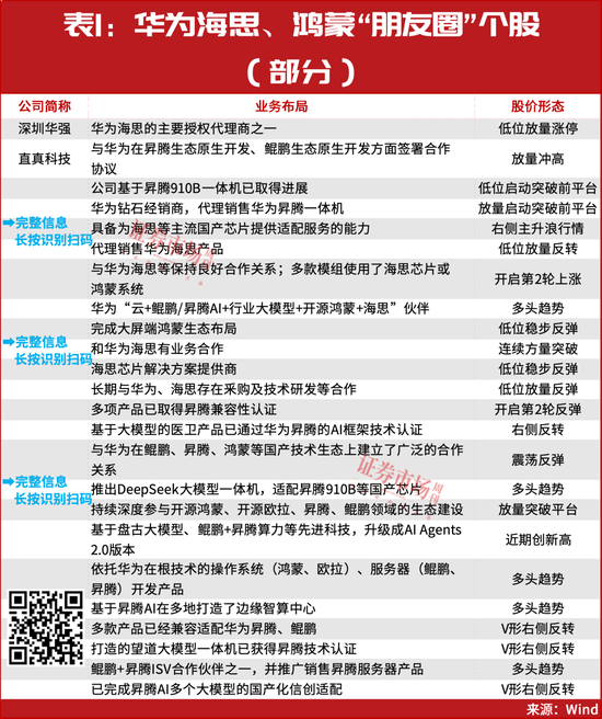
华为产业链或业务领域涉及多个赛道,如华为手机产业链、华为汽车产业链、华为AI产业链(如盘古大模型等)、华为海思芯片产业链以及鸿蒙操作系统软件端等众多领域。此外,还包括华为代理分销商。
近日,多个华为产业链个股获资金大笔买入,股价迎来强势上涨,如深圳华强,公司为华为海思的主要授权代理商之一,代理分销华为海思的各类IC产品,3月17日,公司股价在相对低位收出了“10cm”涨停,3月18日继续冲高,盘中一度最高上涨近10%。
再如直真科技,公司与华为在昇腾生态原生开发、鲲鹏生态原生开发方面签署合作协议、共同推进算力原生应用开发,其股价也在近期出现了放量反弹,如3月17日一度最高上涨了10%。
近日,华为一体机成为市场关注的焦点。如华为全自主可控的“实在Agent+DeepSeek+昇腾一体机”在3月7日亮相。
一体机是一种将多种功能组件集成在一个设备或系统中的产品形态。不少近期股价表现不错的华为产业链公司都与华为一体机有关。如一家公司基于昇腾910B的一体机已取得进展,该公司股价近期在低位启动,出现了连续拉升且突破了前期平台,3月以来已上涨了70%;还有一家公司代理销售华为昇腾一体机,近期股价也有放量启动迹象,且已突破前期平台压力位。
此外,还有不少已经进入华为产业链的公司,其股价在近期迎来了不错的表现,很多也正在放量突破或加速上涨的多头行情中(见表1;长按识别表中二维码加入学习即可免费获取完整名单)。

有关华为以及相关产业链的投资机会,本栏目特约嘉宾边惠宗进行了长期研究跟踪,其在今年2月下旬即有观点表示,华为昇腾等AI算力芯片需求旺盛,先进封装产能紧缺,持续扩产背景下先进封装产业链有望深度受益。另外,其在3月17日最新的《边学边做》栏目中再度聚焦谈及华为海思/昇腾的相关投资机会。
多概念股业绩预增超3倍
华为海思、鸿蒙概念股与AI这条当前的主流赛道高度重叠。
作为华为的半导体设计公司,海思在AI芯片推出了昇腾系列AI芯片,如昇腾910C等;鸿蒙系统在AI方面有深度布局,能够通过其原生AI能力推动智能设备的创新与应用。
在市场加码华为海思、鸿蒙概念股背后,更多也有AI的逻辑加持。不少概念股同时有算力、AI智能体、AI眼镜、大模型以及人形机器人等概念加持。这些公司在AI整体景气度高增长的背景下,业绩实现不俗增长,不少公司业绩预增翻倍,部分公司更是超过3倍。
以汉得信息为例,公司预计2024年度预盈1.7亿元~2.1亿元,同比扭亏,最高预增超过900%。公司表示,2024年产业数字化表现最为突出,AI系列业务在2024年以较快的增速发展,带来一定体量的增量。
据汉得信息表示,公司一直是华为生态的合作伙伴,与华为在上云、企业级应用的联合解决方案,AIGC、大数据等各个层面保持紧密的合作。
再如华为海思概念股移远通信,公司预计2024年实现净利润为5.4亿元左右,同比增长约495.33%。公司2024年年度营收增长超出预期,在车载、网关、智能安全、人工智能(如 AI 眼镜、工业自动化等细分领域)增长都比较快。
移远通信与海思在NB-IoT模组和5G模组方面均有合作。公司最新“剧透”称,研制的智能模组及相关解决方案已应用于双足类/四足类具身智能机器人等行业头部公司产品。在华为、机器人等多重概念加持下,公司股价近期迎来强势上涨,3月12日~3月18日连续累计上涨了超过10%。
除了上述提及的公司,还有其他多家华为海思或鸿蒙概念股2024年业绩预增将实现翻倍(见表2),值得一提的是,它们其中多数公司股价呈现平稳上涨态势。

相关文章

最新留言